皇冠代理盘口 _今晚开始预约!马年贺岁纪念币、纪念钞来啦!预约攻略→
皇冠信用网代理怎么申请(www.www.9990088.com)皇冠_官方信用网线上直营平台,皇冠信用网代理帐号申请、信用网会员注册爱好纪念币收藏的朋友注意啦皇冠代理盘口 !
定好闹钟
一年一度的
生肖纪念币、纪念钞预约兑换
即将开始
马年贺岁币将于
1月13日22时启动预约
马年贺岁钞将于
1月13日22时30分启动预约
两者预约期均截至1月14日24时
一起来看
基本信息
2026年双色铜合金纪念币
面值:10元
发行量:1亿枚(含留存历史货币档案1万枚)
规格:圆形皇冠代理盘口 ,直径27毫米
材质:双色铜合金

展开全文
2026年贺岁纪念钞
面值:20元
发行量:1亿张(含留存历史货币档案2万张)
规格:票面长145毫米皇冠代理盘口 ,宽70毫米
材质:塑料

预约方式
预约时间
2026年贺岁币预约期为2026年1月13日22时至2026年1月14日24时;
2026年贺岁钞预约期为2026年1月13日22时30分至2026年1月14日24时皇冠代理盘口 。
公众可通过承办银行官方网站等线上渠道或在营业时间内前往承办银行公布的预约兑换网点进行预约登记皇冠代理盘口 。
2026年贺岁双色铜合金纪念币和纪念钞每人只能各预约一次皇冠代理盘口 。
预约兑换限额
2026年贺岁双色铜合金纪念币每人预约、兑换限额为20枚皇冠代理盘口 。2026年贺岁纪念钞每人预约、兑换限额为20张。
兑换安排
承办银行于2026年1月20日至1月26日办理2026年贺岁双色铜合金纪念币和纪念钞预约兑换皇冠代理盘口 。公众可按照约定的时间,持在预约系统中登记的有效身份证件,前往约定的承办银行网点办理预约兑换业务。若本次预约未兑换,相关信息将被记录,并影响下一次普通纪念币兑换,请预约成功的公众按时办理兑换。
中国人民银行各分支机构可根据实际情况延长2026年贺岁双色铜合金纪念币和纪念钞兑换期皇冠代理盘口 。

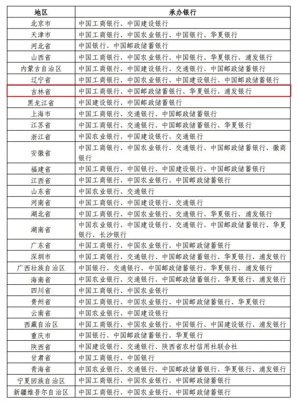
承办预约兑换工作的
银行业金融机构
中国工商银行、中国农业银行、中国银行、中国建设银行、交通银行、中国邮政储蓄银行、华夏银行、浦发银行、徽商银行、长沙银行、陕西省农村信用社联合社(以下统称承办银行)共同承担2026年贺岁双色铜合金纪念币和纪念钞的预约兑换工作皇冠代理盘口 。各地区具体安排如下:

关注“吉林省总工会”,发消息“纪念币”即可查看预约通道等皇冠代理盘口 。
猜你喜欢
- 6小时前皇冠信用网开号 _伊朗新任最高领袖“在袭击中受伤”,未公开发表讲话,官方回应
- 18小时前皇冠信用网如何申请 _30艘船安全通过霍尔木兹海峡!“装”成中国的,“保命”
- 2天前皇冠abcd类型网 _男子向父亲索要钱财未果,为泄愤从7楼砸下家具!警方:行拘5日
- 2天前皇冠abcd类型网 _李昊力拒王钰栋!关键扑救助浙江守住零失球,青岛西海岸遭遇开门黑
- 3天前皇冠信用账号怎么开 _伊朗:已俘虏多名美军士兵
- 3天前皇冠信用网要押金吗 _84岁高工母亲和53岁未婚硕士女儿双双失智!保姆撑不下去了……
- 3天前如何找当地皇冠代理 _湖南一男子中千万大奖全然不知,4天后去店里核对号码,店员激动大喊:“大哥,这次中大奖的是你啊!”本人:真的太意外了,平时购彩不多
- 3天前welcome皇冠注册 _特朗普威胁扩大打击范围:伊朗“今天将遭到极其猛烈的打击”,声称伊朗向邻国道歉是因美以的持续打击
- 4天前皇冠信用网出租 _卡塔尔:若战争持续数周,海湾国家将被迫停产,未来三周油价恐飙至150美元
- 4天前皇冠足球管理平台出租 _中俄急呼停火止战!美防长蛮横拒回应“不用理中俄”,中国特使将奔赴中东
- 6天前怎么申请皇冠信用网 _地面战在即?数千名伊拉克库尔德武装进攻伊朗
- 6天前皇冠信用网需要押金吗 _突发!俄天然气运输船在地中海遭袭击,船上30名俄籍船员全部获救
- 1周前皇冠信用网账号申请 _最高法:明确夫妻一方违反忠实义务将共同财产赠与第三人的行为无效
- 1周前皇冠登一登二登三区别 _伊朗曾组建一个反间谍机构,但查来查去都没发现问题,最后发现该机构负责人就是以色列间谍,其手下还有至少20名双重间谍
- 1周前如何代理皇冠信用网 _反击开始!伊朗发起斩首行动,以总参谋部被炸,特朗普开始急了
- 1周前皇冠信用网需要押金吗 _外媒披露细节:美以等来“难得机会”,哈梅内伊住所被投掷约30枚炸弹
- 1周前如何申请到皇冠信用网 _2026春节苹果销量暴涨110%,小米则跌幅最大
- 1周前皇冠信用网庄家 _以军对伊朗发动最大规模打击
- 2周前皇冠会员注册 _9年来首次访问中国!一想起解放军的军容,特朗普忍不住发出赞叹
- 2周前皇冠足球平台 _伊朗革命卫队接管真主党,战时指挥权确立,中东彻底摊牌,美军开战只会两败俱伤
- 3周前皇冠信用网开户 _美国靠不住,德国总理通告全球,下周访问中国,默克尔重出江湖?
- 3周前皇冠网 _脱口秀演员徐志胜回济宁老家过年,家门口成“打卡点”,热情配合拍照签名,乡邻:像亲戚一样毫无架子
- 3周前皇冠网 _手气爆棚!河南52岁男子打麻将连续自摸胡牌,兴奋过度,突然栽倒牌桌
- 2个月前U23足球亚洲杯 _徐州市委书记:实事求是,顺其自然


网友评论