皇冠足球管理平台出租_84岁中国鞋王汪海声明与儿子、儿媳断绝关系:民族品牌绝不能让“美国身份的人”接班
五大联赛赛程时间表十(www.hg0088.us)皇冠会员开户_登3代理>皇冠皇冠信用网/—开会员账号—皇冠信用网招登1登2登3<代理平台出租>2026年开年,围绕百年鞋企双星名人的控制权争夺,演变成了彻底的决裂皇冠足球管理平台出租。
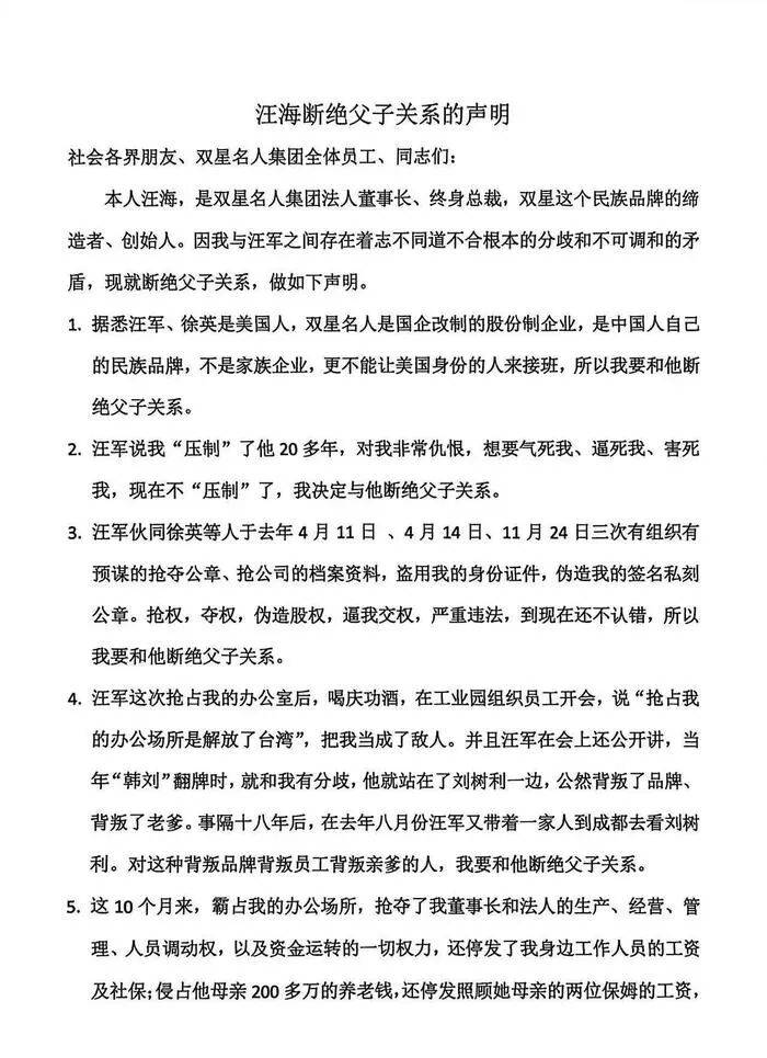
1月3日,84岁的双星名人集团创始人汪海发布声明,正式宣布与儿子汪军、儿媳徐英断绝父子及姻亲关系皇冠足球管理平台出租。记者从接近汪海的工作人员处获悉,这封公开信确为汪海本人所发。



展开全文
汪海在声明中列举了11条理由,“接班人国籍”被置于首位皇冠足球管理平台出租。
汪海称,汪军与徐英均为美国身份皇冠足球管理平台出租。他表示,双星名人是国企改制后的股份制企业,属于中国人的民族品牌,绝不能让“美国身份的人”接班。这一身份争议,成为他宣布断绝父子关系的底线理由。
汪海在声明最后表示:彻底打破“血缘接班”的传统皇冠足球管理平台出租。他宣布将成立“双星名人品牌接班委员会”,主张“能人接班”和“职业经理人接班”。
至此,父子二人彻底决裂皇冠足球管理平台出租。这场父子反目并非突发,其核心矛盾在于控制权早已旁落。矛盾的种子埋于2022年,当时由儿媳徐英控股80%的“青岛星迈达工贸有限公司”通过增资,拿下了双星名人56.96%的股份,成为第一大股东。创始人汪海虽然名义上保留了职位,但实际上失去了对公司的绝对控制。
在汪海发出“断绝关系”声明的一个月前皇冠足球管理平台出租,双方已在媒体上交火,核心焦点直指:谁才是公司的合法代表?哪一枚公章才有效?
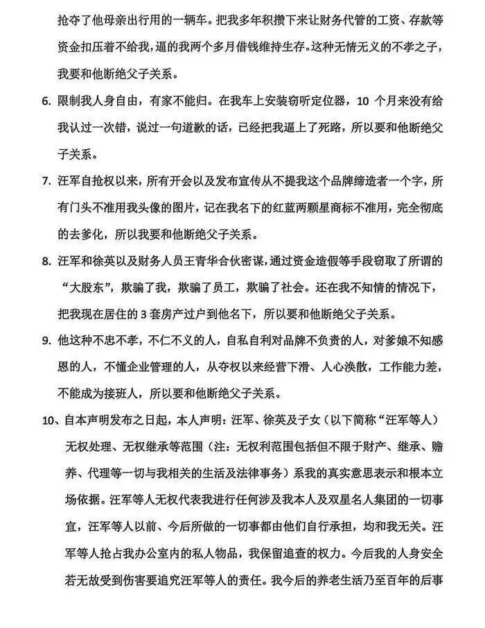
2025年12月2日,儿媳徐英以“双星名人董事长”及控股股东青岛星迈达的名义发布《严正声明》皇冠足球管理平台出租。徐英披露了夺权的依据:公司于当年5月20日召开董事会,决议免去了汪海的董事长及法定代表人职务,并选举她接任。徐英在声明中指控,汪海被免职后一直霸占营业执照,拒不配合变更登记,甚至“私自刻制”了新的公章、法人章和财务专用章。

2025年12月8日,汪海发起反击,他在报纸上刊登大篇幅声明,驳斥徐英的说法“完全违背事实”皇冠足球管理平台出租。他不仅指责徐英发布的公章作废公告没有法律效力,还要求对方三天内登报赔礼道歉,并退还被“非法占据”的公司档案、财务凭证以及被扣押的员工私人物品。汪海透露,针对那场试图免去他职务的董事会决议,他已向青岛市黄岛区人民法院提起撤销之诉,目前案件正在审理中。

此前,2025年5月8日,双星名人鞋服微信公众号发布了一篇文章,题为《双星名人 | 直面挑战,破局重生,以变革与行动重塑品牌未来》皇冠足球管理平台出租。

其中提到:双星的企业领导班子正在经历迭代,新一代的掌舵者怎样在品牌百年的基石上,审视双星目前面临的难题,直面现实和挑战,寻求破局重生的契机皇冠足球管理平台出租。
2025年4月29日,双星名人集团搬离了30多年前建成的双星海富楼办公大楼,搬入新建的名人海广场,搬迁也意味着破旧立新的开始,在搬迁后的全体职工大会上,汪军总经理代表新一届领导班子,对品牌的未来进行了重新规划,决心以变革与行动重塑品牌未来皇冠足球管理平台出租。

其官网企业介绍为,拥有近百年发展历史的双星名人集团始于1921年,是我国最早的民族制鞋工业,其前身为国营青岛第九橡胶厂皇冠足球管理平台出租。改革开放初期,汪海总裁作为中国第一代优秀企业家,带领双星鞋服人冲破国有企业的旧观念、旧传统、旧体制,在国有制鞋企业全都垮台的情况下实现了“一枝独秀”,闯出了一条自我积累、自我发展的振兴国有企业的新路子,仅用10年就创出了中国人自己的民族品牌——双星。

猜你喜欢
- 13小时前皇冠信用网代理 _就近申请!北京:开具户籍证明、无犯罪记录证明等“全市通办”
- 18小时前皇冠信用网怎么代理 _某重要岗位离职人员李某,主动投靠境外间谍机关
- 1天前皇冠信用网开户 _就在刚刚,女足逆转晋级的幕后功臣,米利西奇布局全场,王霜赛后道出关键
- 2天前皇冠信用网登2 _多地宣传语告别“女神节”“女王节”称谓,使用“妇女节”
- 2天前皇冠信用网代理登1 _飙到20℃!杭州人注意,大反转来了!时间已确定......
- 2天前皇冠代理联系方式 _上海市民送别百岁嫩娘:从艺八十载,最后一次红装谢幕 | 组图
- 3天前皇冠信用网登3出租 _艰难淘汰英甲队!阿尔特塔:三后卫阵型就练了10分钟 为道曼自豪
- 3天前如何找当地皇冠代理 _山东泰山主帅道出赢球原因、点名表扬新援:一场胜利背后的故事
- 4天前皇冠登3管理出租 _突发!伊朗宣布发射弹头重2吨、速度超14马赫远程导弹打击美以,为遇难小学生报仇!以财长儿子在与真主党冲突中受伤
- 4天前皇冠信用网出租 _亚洲杯-邵子钦点射李晴潼双响 中国女足3-0乌兹提前出线
- 5天前皇冠信用网占成代理 _伊朗炸七国见效,美军公布战果,牛皮吹得很大,特朗普要找退路了
- 7天前皇冠信用网如何申请 _“真有毒吗?”浙江男子不信邪,切下滴水观音舔了一口,几分钟后喉咙出现灼烧感,紧急送医,差点没命
- 1周前皇冠信用网代理 _刚刚,全线暴跌!紧急救市!
- 1周前皇冠信用网代理注册 _著名演员于荣光,在昆明滇池边发起挑战!评论区爆了
- 1周前皇冠信用网出租 _第三轮谈判开启!面对美国,伊朗终于硬气了一回:拒绝转移浓缩铀
- 1周前皇冠信用网代理流程 _进球大战!绝平!加蒂补时乱战破门,尤文3-3罗马
- 1周前皇冠信用网登3代理注册 _中方奉陪到底!访华迟迟没回复,特朗普掀桌了,要废除中国一地位
- 1周前体育皇冠信用网 _白鼻涕变为黄鼻涕说明感冒变轻了?常见误解
- 2周前网上买球怎么买_欧冠|怎么又是你?皇马、曼城连续5年相遇淘汰赛
- 2周前皇冠信用网会员注册网址_国际篮联向中国国家队、中国球迷以及整个中国篮球界致歉
- 2周前皇冠信用网怎么开户_许家印侄子豪宅4400万元起拍,最终5016万元成交,其投资的广州雅旭公司涉及781件司法案件
- 2周前皇冠信用网登3出租_预订三亚民宿8499元被毁约!海南通报最新进展:拟罚款35万,吊销营业执照
- 2周前皇冠信用网哪里申请_复仇日本!男篮稳住小组第三 周日战中国台北至关重要
- 2周前信用盘皇冠申请注册_23岁香港女警在警署内身亡,警方初步怀疑系用配枪自杀,目前正展开调查


网友评论